重磅规划!未来5年南通大爆发!

就在今天,南通市政府官网发布了《市政府关于印发南通市国民经济和社会发展第十五个五年规划纲要的通知》,涵盖经济发展、交通枢纽、文化建设、民生保障、生态建设等多个关键领域,为南通未来5年的发展明确方向。

       此次规划涉及南通新机场、北沿江高铁、狼山国际邮轮港、东南大学南通校区等一批备受关注的重点项目,值得关注。

       ▼规划内容,观察君划重点▼★构建现代化产业体系,打造面向科技前沿的现代工业名城。

       以海洋产业为牵引提升产业集群化发展水平。

       加快游艇游轮研发、制造、维修配套产业集聚发展,打造长三角知名游艇游轮制造基地。

       建设狼山国际邮轮港、通州湾游艇基地,推动游艇业全链条高质量发展。

       积极培育未来产业。

       探索打造未来产业先导区,支持南通经济技术开发区等先行先试。

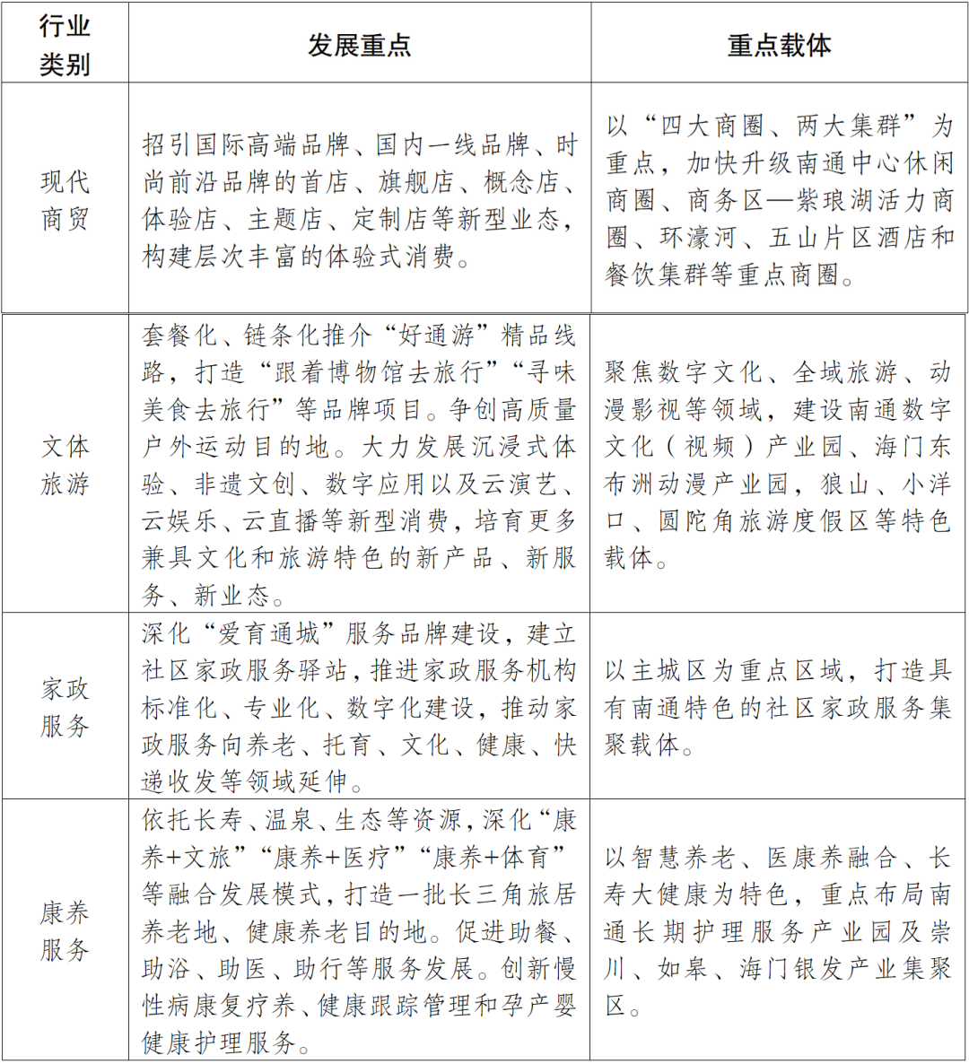
       推动生活性服务业高品质多样化便利化发展。

       ★联动落实国家重大战略  打造长三角一体化发展重要支点畅通跨区域要素流动。

       策应上海国际航运中心建设,深化沪通两地以市场为主体、资本为纽带的港航合作,共同开辟近远洋航线,共同发展现代高端航运服务业,共同提升港口服务质效,合力打造具有国际竞争力的世界级港口群。

       实施兴东机场客货运提质增效行动,积极开辟空陆联运业务,推动优化航网航线调配。

       主动融入长三角大飞机产业集群建设,推动南通空港产业园积极对接虹桥临空经济示范区,在国际航空货运、飞机维修维护、货机租赁等方面开展密切合作。

       深度融入都市圈同城化发展。

       深入落实《上海大都市圈空间协同规划》,积极融入苏锡常都市圈,探索都市圈同城化发展路径。

       加快文体旅跨区域联动融合,联合开发长江口水上旅游资源,主动融入上海邮轮产业链。

       ★完善综合立体交通网络  建设现代化基础设施体系推动机场枢纽能级提升。

       开工建设南通新机场,加快与上海浦东、虹桥机场差异化协同发展,成为沪苏跨江融合、长三角一体化高质量发展的新引擎。

       紧扣打造“轨道上的机场”,加快构建以高铁、城际和高速公路、快速路为重点的一体互联、集约高效、安全便捷的高品质集疏运体系,强化机场枢纽与域内板块、周边城市的多层次交通联系,推动南通新机场口岸查验基础设施与迁建工程同步规划、同步建设、同步验收、同步使用,提升在上海大都市圈、长三角核心区的航空服务能力。

       高起点规划建设南通新机场临空经济区。

       加密兴东机场与国家四大枢纽集群核心城市、热点城市和旅游城市等之间的客运航线,引进航司,开辟优质国际航线,构建“国内+国际”全货机中转联运网络模式,做好兴东机场转场准备。

       力争到2030年,兴东机场年旅客吞吐量达800万人次,年货邮吞吐量达到10万吨。

       适度超前布局低空基础设施,科学谋划低空主干航路网络,构建近海、沿江、内河航路航线网。

       资料图推动过江通道规划建设。

       立足跨江融合,构建铁路、公路等多方式多路径跨江衔接设施,建成张靖皋长江大桥、海太长江隧道(公路部分)、崇启公铁长江大桥,开工建设苏通第二过江通道,共同支撑长江两岸联动发展,推动实现沿江县(市、区)过江通道全覆盖,提高跨区域通勤效率,优化提升过江通道北桥头堡片区空间和产业规划。

       资料图推动轨道交通网络建设。

       共建“轨道上的长三角”,加速构建南通“十字”型高铁骨架,建成沪渝蓉(北沿江)高铁、通苏嘉甬高铁,实现与沿江沿海主要城市的互联互通。

       开工建设通苏嘉甬如东延伸段、如通苏湖城际铁路、皋靖高铁连接线,深化新长铁路扩能改造工程等前期工作。

       推动如通苏湖太仓联络线、沪通城际纳规,谋划研究临海高铁。

       到2030年,高速铁路里程突破270公里。

       优化公路网体系。

       加快构建“三环七射”高速公路网络,开工建设通沪高速、通虞高速,力争开工沪陕高速海门至平潮段扩建工程,开展临海高速前期工作,基本实现“一港四区”均有高速通达。

       完善“九横八纵五联”普通国省道干线公路网,推进G345启东段、G228如东段、S226通州段等重点路段建设,有序实施国省道部分路段快速化提升,提高各县(市、区)到主城区的通达能力,构建城市组团高效联动、内外交通高效协同的市域路网。

       到2030年,高速公路总里程突破630公里。

       建设江海组合强港。

       按照省级层面港口资源整合部署,加强市域港口资源统筹,深化与沪苏港口合作,优化提升“一港四区”布局功能,加快发展多式联运,深度融入长三角国际航运体系。

       加快已建码头升级改造和专业化码头建设,提升5万吨级及以上泊位占比,服务保障临港产业配套码头建设。

       加密拓展近远洋航线、外贸内支线。

       加快发展集装箱运输,进一步提升通海作业区、吕四作业区集装箱运输功能,打造长江下游北岸集装箱运输重要港口。

       力争到2030年,南通港货物吞吐量突破3.6亿吨、集装箱吞吐量达350万标箱。

       构建通达江海航道网。

       深入实施“水运江苏”南通方案,推进沿海深水航道、内河干线航道及“小快灵”短支航道建设。

       扩能升级主干通道,全面建成通扬线南通市区段、连申线新长铁路桥,开工建设通扬线如皋段。

       提升江海联动水平,加快建成通海港区至通州湾港区疏港航道,积极推进新建海门东灶港船闸前期工作。

       优化内河集装箱运输功能。

       到2030年,三级以上高等级航道总里程突破220公里,干线航道建成率达到60%以上。

       ★全方位扩大内需  服务构建新发展格局优化投资领域。

       聚焦“投资于人”,适应人口变化趋势,优化区域性基础设施和公共服务设施布局,加快推进南通新机场、沪渝蓉(北沿江)高铁等一批重大工程项目。

       ★推进以人为本的新型城镇化推动城市内涵式发展完善市域一体化发展格局。

       坚持优江拓海、江海共兴,突出中心辐射、沿海崛起、组团发力,完善“一主一副两带四组团”国土空间总体格局。

       持续提升市区一体化发展水平,推进崇川区与通州区、海门区融合发展,推动南通经济技术开发区、南通创新区、苏锡通科技产业园区协同联动发展,高水平规划建设南通新机场空港片区。

       以过江通道等重大交通基础设施为节点,统筹沿江区域发展和重点片区规划建设,推动交通网络、产业创新、城镇功能等高水平跨江协同,充分彰显现代化滨江城市气质。

       强化通州湾示范区引领带动作用,推动海门港、吕四港等毗邻区域协同融合发展,着力塑造特色海洋城市风貌。

       健全全域覆盖的国土空间规划体系,推动土地等要素资源向重点区域倾斜,更好促进市域内要素资源合理流动。

       提升城镇开发边界内详规覆盖率。

       严格落实“三区三线”,全面优化城镇化格局、农业生产格局、生态保护格局和中心城区功能布局。

       完善中心城区发展格局。

       壮大城市经济,强化科创研发、先进制造、商务会展等核心功能,加快发展总部经济、楼宇经济,持续提升经济密度、创新浓度,增强中心城区辐射力引领力。

       强化重点功能片区规划建设,推动品质提升和特色发展,南通创新区打造创新创业新样板,滨江片区打造高品位城市公共空间,濠河、唐闸等片区强化历史文化保护传承和文旅融合发展,做优做强南通站、能达商务区、五龙汇、高铁西站等片区。

       统筹建设创新型产业社区、商务社区,促进产城融合、职住平衡。

       加快骨干道路提档升级,谋划中部快速路、幸余路快速化改造、青年路综合提升等一批快速路、主干路。

       运用智慧化手段、精细化管理强化交通疏导,提升运行效率和市民出行体验,全力打造高品质城市路网系统。

       推进城市轨道交通、公交、慢行交通网络“三网”融合发展,完善综合客运枢纽换乘设施布局。

       推动主城区高速公路差异化收费。

       持续推进城市更新。

       接续推进新一轮城市更新行动,构建“体检—规划—计划—实施—评估”全链条城市更新管理机制。

       有序推进老旧小区、城中村改造,统筹实施完整社区与“一刻钟便民生活圈”建设,有序推进既有多层住宅加装和更新改造电梯,提升小区嵌入式养老服务站、托育点、社区卫生服务站等公共服务水平。

       用好城市“金角银边”,有机嵌入停车、健身等功能服务,支持闲置低效厂房、仓库、商办楼宇等更新改造为创新创意空间,积极推动产控集团工农路地块、大生众创街区等老旧厂区更新改造,因地制宜研究家纺城城市更新路径,植入科技研发、文化创意、数字经济等业态功能。

       加强江海优秀传统文化传承,推动寺街西南营等历史文化街区保护复兴,引导社会力量参与古建老宅活化利用。

       有序推进濠河、唐闸等16个片区整体更新改造,打造文商旅融合、沉浸式体验新场景,探索多元主体参与的城市更新改造路径。

       建设美丽人文城市。

       持续推进沿江绿廊绿道建设,推动通启运河等结构性滨河绿廊贯通提升,打造环紫琅湖、五山、滨江等都市骑行绿道。

       增加居民身边的社区公园、口袋公园、小微绿地,提升公园绿化活动场地服务半径覆盖率。

       推动公园嵌入活动场地空间并实施绿地开放共享,加快滨江全民健身基地建设。

       推进“绿地+文体”,提档升级环濠河周边等市级文化设施聚集区,植入社区文化客厅、休闲服务驿站、嵌入式运动场地等公共服务设施。

       推进城市无障碍设施建设。

       ★探索人文经济学新实践  高标准 建设江海特色文化强市提升全域旅游发展水平。

       坚持江海河城联动、全域统筹发展,构建“一核引领、三带贯通”的全域旅游空间布局。

       办好江海国际文化旅游节等品牌活动,擦亮“江海有情·南通有请”“南通好玩”品牌。

       推进旅游景区强基焕新和旅游度假区品质提升,推动狼山、小洋口、圆陀角、开沙岛争创国家级旅游度假区,江海澜湾、崇川都市田园、长青沙岛等争创省级旅游度假区,推进苏通长江生态文化园、如东海之城“扶海渔洲”、通州纤意坊家纺时尚旅游街区、謇公湖旅游度假区等建设。

       加强革命遗址遗迹等各类红色资源保护和开发利用。

       拓展智慧旅游平台功能,实现“一码通游”,建成更高质量、更为丰富的公共服务体系。

       做强做优海洋旅游业。

       探索海洋休闲渔业融合创新,推动海洋观光、休闲渔业旅游融合发展,丰富温泉康养、水上运动、渔业体验等旅游产品供给。

       推广“离水鲜”餐饮、海上观光体验等低空经济场景应用。

       深化江海特色垦牧文化、渔业文化等活化传承,加强海洋文化宣传教育,推动海洋文体旅融合发展,打造小洋口、圆陀角等滨海特色旅游目的地。

       深化“文旅+”发展。

       拓展“文旅+百业”双向联动新业态新赛道。

       创新跟着音乐、演出、展览、赛事去旅行等模式,培育沉浸式演出等演艺经济,积极发展低空观光、电竞娱乐等新业态。

       促进“商文体旅健”深度融合,优化提升九圩港至裤子港沿江片区、环濠河片区规划和业态,高质量打造“滨江之链”示范段,推动沿江沿海特色景点串珠成链、组团发展。

       推动景区、街区、博物馆、图书馆、城市书房、演艺剧场、运动场馆延长开放运营时间,丰富景区夜游、博物馆奇妙夜、夜间演艺等多元夜游产品。

       加快“文旅+消费”,推动文化创意商圈迭代升级,打造海安星湖月色街区、如东栟茶古镇旅游休闲街区和夜间文旅消费集聚区。

       鼓励景区、文博场馆、档案馆等联名开发文创产品,推动产品开发与非遗传承融合,丰富文创商品体系。

       开展“文旅乐购嘉年华”等活动,打造“滨江霞照”“濠河夜游”“文峰塔影”等网红打卡点。

       ★促进人口高质量发展  推动人的现代化提升高等教育发展水平。

       加强与“双一流”高校合作,推动东南大学南通校区建成投用。

       深入推进与南通大学校地融合发展,加强国家大学科技园建设,积极创建“双一流”学科。

       加强南通理工学院应用型本科高校建设。

       支持江苏航运职业技术学院、南通师范高等专科学校等具备条件的高职高专学校升格本科院校。

       ★推动全面绿色转型  建设人与自然和谐共生的美丽南通优化生态空间格局。

       优化生态空间连通性,打通动物迁徙和鱼类洄游通道,串联沿江沿海自然保护地以及野生动物重要栖息地,构建江海生态廊道。

       放大五山滨江地区示范效应,加快推进美丽海湾建设,丰富拓展“滨江之链”“缤纷百里”功能内涵。

       统筹推进生态修复与生态农业、特色田园、文化旅游、休闲度假融合发展,打造更具辨识度、吸引力的江海生态空间。

       ▲扫码查看规划全文这份纲要,是南通未来5年的“发展密码”,也是每个市民的“机会地图”。

       你最关注哪方面的变化?是南通新机场的进展,还是滨江片区的建设?欢迎在评论区聊聊你的期待!添加下方“韩一哥”拉你进“南通买房交流群”▼- End -免责申明:1/本文来源南通楼市网,仅供参考。

       如因阅读文章,对您购房行为产生损失,平台不承担相关责任;如果您继续阅读文章,则视为已知晓认可该声明。

       2/添加微信nt36511,拉你进买房交流群。

       因微信公众号规则改变点“赞+在看”才能及时收到推送哦

重磅规划!未来5年南通大爆发!重磅规划!未来5年南通大爆发!重磅规划!未来5年南通大爆发!重磅规划!未来5年南通大爆发!重磅规划!未来5年南通大爆发!重磅规划!未来5年南通大爆发!重磅规划!未来5年南通大爆发!重磅规划!未来5年南通大爆发!重磅规划!未来5年南通大爆发!重磅规划!未来5年南通大爆发!

长按识别二维码,关注狼山信息

长按识别二维码,关注狼山信息
关注公众号,获取更多资讯
下载本站 APP

阅读:10万+

上拉无限加载最新资讯↑

loading

苏ICP备19005062号-6

© 2024 狼山信息 版权所有

内部渠道

买房优惠