黄金又双叒叕创历史新高了!1月28日,现货黄金再创新高,首次突破5200美元/盎司。
截至发稿,现货黄金报5242.92美元/盎司,涨超1%。
国内黄金饰品价格对比显示,多家黄金珠宝品牌当日公布的境内足金首饰价格大幅上调,周生生报价1614元/克,周大福报价1618元/克,老凤祥报价1620元/克,老庙黄金报价1612元/克。
国际金价突破5200美元关口据新华社纽约1月27日电 美国东部时间27日,纽约商品交易所2月黄金期货价格在电子盘交易中突破每盎司5200美元的历史性关口。
伦敦现货黄金价格稍早也一度突破了这一重要关口。
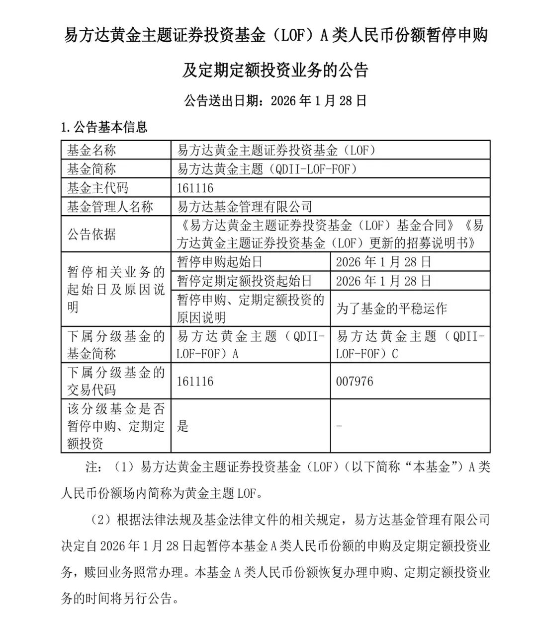
黄金LOF、白银LOF宣布暂停申购1月27日晚,易方达黄金主题LOF(A类份额)、国投白银LOF(A类份额)发布暂停申购及定期定额投资业务的公告。
易方达黄金主题LOF暂停申购1月27日晚,易方达黄金主题证券投资基金(LOF)发布公告称,易方达基金决定自1月28日起暂停本基金A类份额的申购及定期定额投资业务,赎回业务照常办理。
本基金A类份额恢复办理申购、定期定额投资业务的时间将另行公告。
伴随金价大涨,易方达黄金主题LOF二级市场交易价格也水涨船高,2025年该基金涨幅超60%。
进入2026年,该产品持续上涨,年内涨幅超15%。
2025年12月以来,易方达黄金主题LOF曾多次发布溢价风险提示公告。
国投白银LOF暂停申购不仅是黄金LOF,白银LOF也“闭门谢客”。
1月27日晚,“国投瑞银基金”公众号发布《关于国投瑞银白银LOF暂停申购业务的说明》。
国投瑞银基金表示,为保护基金份额持有人利益,维护基金平稳运作,决定自1月28日起暂停国投瑞银白银期货证券投资基金(LOF)A类基金份额的申购业务(含定期定额投资)。
国投瑞银基金指出,理解投资者对市场机会的关注,但长期来看,基金的二级市场交易价格会围绕其净值波动,当前的高溢价不具备可持续性,需警惕市场情绪降温带来的价格回调。
请投资者理性看待,审慎决策。
随着白银价格的一路狂飙,国投白银LOF溢价率也持续高企。
截至1月27日收盘,二级市场报4.336元,单日涨幅为3.66%,溢价率超46.02%。
金价、银价连续上涨截至北京时间27日,今年以来,国际黄金期货价格涨幅已超17%,白银涨幅则高达55%。
业内人士提醒,黄金、白银经历前期较大涨幅之后,短期或面临回调压力。
投资者需保持理性,防范市场可能出现的“冲高回落”,切忌追高。
来源: 新华社、央广网、界面新闻、央视财经、中国基金报*免责声明:本文为转载信息,不代表本号观点,如有违规、侵权请联系我们,第一时删除戳这里关注我,了解南通生活大小事!



