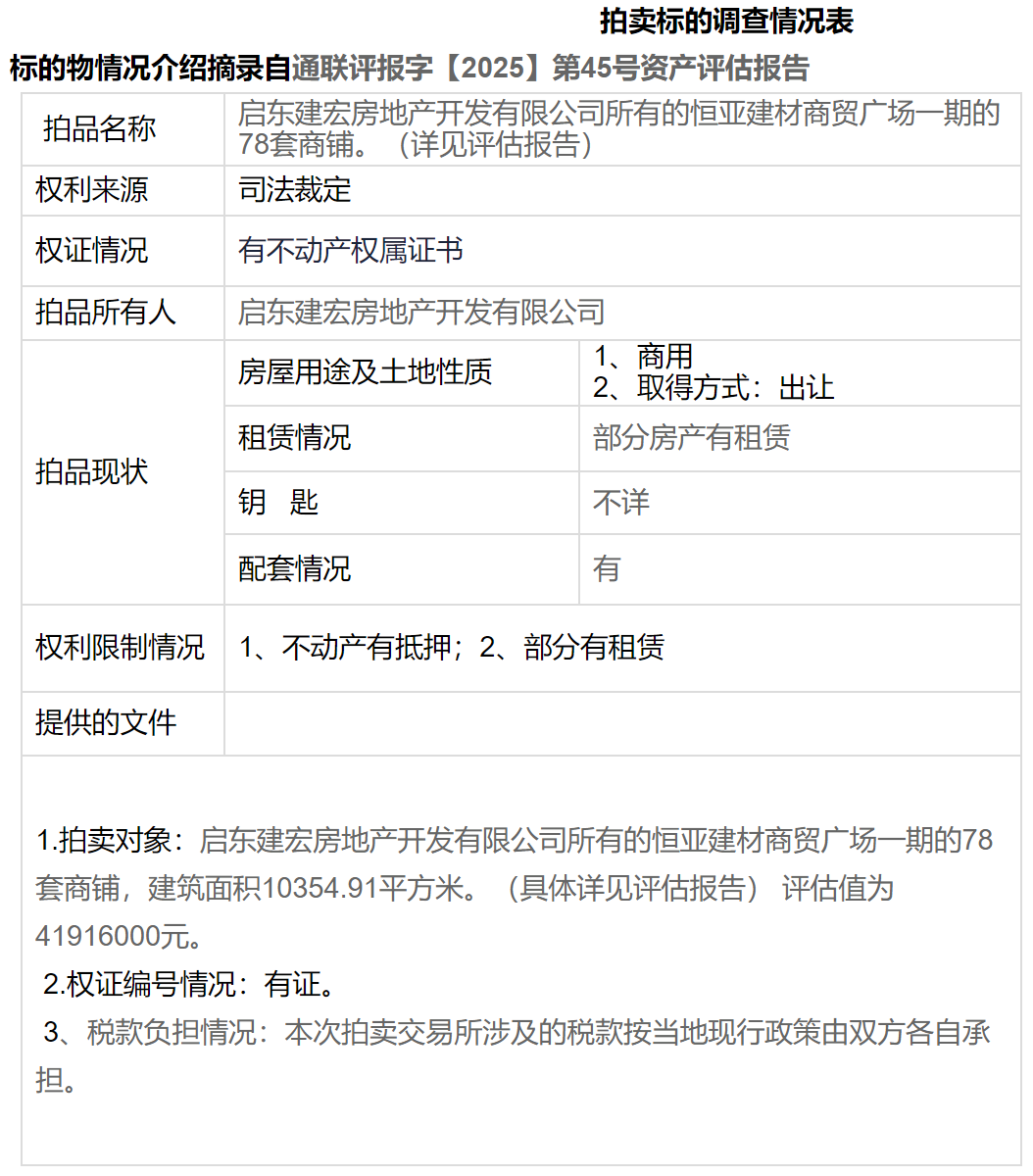
一波三折!南通一公司破产拍卖,其资产被第三方竞价16轮拿下后未根据拍卖约定收购已解决争议资产的价款,旗下商场78套商铺再度打包拍卖!刚刚,我在阿里法拍网看到,位于启东的恒亚建材商贸广场一期的78套商铺正在打包拍卖,总建筑面积10354.91m²,起拍价4191.6万元。
恒亚市场曾经是启东当地最大的综合性建材家居市场,营业面积超十二万平方米,年交易量突破十亿元,就业人数达千人以上。
因企业发展步伐过快、投资过大、疏于管理,加之家居行业竞争激烈,企业为保市场份额不断通过贷款加大投入,以致资不抵债、陷入困境。
2019年,江苏华琅置业发展有限公司成功竞得恒亚市场核心资产。
然而,其后该公司未按约定收购已解决争议的资产并依约支付价款,导致管理人依法对资产重新拍卖。
南通昔日地标商业大批资产上架法拍根据阿里法拍网信息,债权人会议通过的《资产变价方案》,决定于2026年1月10日10时起至2026年1月11日10时止(延时的除外)在淘宝网司法拍卖网络平台上公开进行拍卖活动。
本场拍卖的标的为启东建宏房地产开发有限公司所有的恒亚建材商贸广场一期的78套商铺,建筑面积10354.91平方米。
以上资产整体拍卖,按现状交付。
起拍价41916000元,评估价41916000元。
值得注意的是,恒亚建材市场约有2.6万平方米商铺已由债务人于破产前出售给小业主,江苏华琅置业发展有限公司通过破产资产拍卖取得债务人约6.1万平方米的有证房产及面积为1488.9平方米的无证彩钢房一幢。
启东建宏房地产开发有限公司所有的恒亚建材商贸广场一期78套房中有部分由江苏华琅置业发展有限公司聘请的第三方公司出租给他人经营,恒亚建材商贸广场一期中的一幢三层、四层的资产与已售给小业主所有资产无明确区分界址。
根据商场官微介绍,恒亚国际一期建材家居广场位于启东新港工业园区,建筑面积4万多平方米,可出租门面约400间,由近百个中高低端品牌构成,涉及墙地砖、地板、卫浴、橱柜、全屋定制、灯具、家具、装修基材辅材等多种品类,可轻松实现从家居单品购买到高端定制的一站式购物。
项目曾经一度非常辉煌:恒亚市场迅速蹿升为启东当地最大的综合性建材家居市场,营业面积超十二万平方米,年交易量突破十亿元,就业人数达千人以上。
因企业发展步伐过快、投资过大、疏于管理,加之家居行业竞争激烈,企业为保市场份额不断通过贷款加大投入,以致资不抵债、陷入困境。
14亿元的巨额负债和欠付的五、六百户小业主租金及员工工资,加上老板的突然“失联”,致使小业主群体上访、妨碍商户经营,小业主和数百名商户间的群体矛盾一触即发,而债权人纷纷要求保全企业资产,社会矛盾复杂多元。
在启东法院指导和监督下,管理人与小业主及商户反复协调、沟通,先后帮助小业主和商户成立“恒亚业主委员会预备会”和“恒亚百商联合会”,让两大群体从对抗走向联合,快速平息矛盾,挽回大量客户,有效稳定市场,为下一步重整工作创造条件。
鉴于恒亚市场体量大、矛盾复杂、重整投资金额高,启东法院采用“合并出售式重整”方式,整体打包出售三企业资产,由新投资者运营原有营业事务,该方案在第一次债权人会议上高票通过。
2019年5月15日,江苏华琅置业发展有限公司经十六轮竞价成功竞得恒亚市场核心资产,并委托国内著名家居品牌团队进行专业管理。
2019年,恒亚地产等企业实质合并重整案还曾入选全省破产审判典型案例。
遗憾的是,根据《拍卖公告》和《拍卖须知》的约定:“有争议资产,待争议事项解决后,如果所有权确定为二企业资产的,管理人将不再另行处置,本次拍品的买受人必须无条件收购该部分资产......”。
相关资产争议解决后,管理人适时分批通知江苏华琅置业发展有限公司有义务收购已解决争议的资产并依约支付价款,其收到通知后并未在规定的期限内支付价款,为此,管理人依法对资产重新拍卖。
在当前的商业环境下,这批商铺能否找到新的接盘方,让这片商业重新焕发活力?我们也将持续关注。
南通多个地标建筑被上架拍卖恒亚广场的拍卖并非个例。
近年来,随着房地产行业进入深度调整期,南通一批知名地标性项目也陆续进入资产处置通道,部分项目在地方国资介入后获得新生:★中洋集团资产包★2025年11月,江苏中洋集团股份有限公司及相关企业不动产、动产及附属设施已成交,成交总价6.68919316亿元。
据悉,接手方为江苏安澜企业发展有限公司,该公司由海安市国有资本运营集团有限公司全资控股,隶属海安市城建开发投资集团有限公司直管,相当于地方国资接手。
★正翔商业广场★2025年9月,如皋金茂置业有限公司名下位于正翔商业广场的部分商铺、车位以及机房顺利成交,成交总价达6300万元。
★国瑞豪生大酒店★2024年9月,启东五星级酒店——国瑞豪生大酒店被启东蝶湖酒店管理有限公司以成交总价2.856亿接盘!启东国瑞豪生大酒店地理位置优越,位于启东市新城区蝶湖景观区域内,毗邻保利大剧院、吾悦广场等,配套醇熟。
据悉,改造之后的酒店,将以住、食、聚、乐进行植入及设计,打造启东地区最具商务文化特点的酒店。
这些案例集中反映了当前地产行业,尤其是部分中小房企在高杠杆模式下所面临的严峻挑战。
一旦资金链断裂,即便手握核心区位优质资产,也难免陷入债务漩涡。
而这些项目能否顺利盘活,已成为关乎企业纾困、债权人权益保护与城市商业活力焕新的多重命题。
本次拍卖能否为恒亚市场这个曾经的商业巨头翻开新的一页?我们拭目以待。
- THE END -加入购房群获得一手楼市信息和更多购房者一起交流买房经验??楼盘直达点击下方链接,咨询楼盘置业顾问星湖玥大华铂璟湾炜赋龙腾华府仁恒紫琅世纪世悦元瑞雅苑臻如府盛和·九里繁花濠东璟园滨江国际街区免责申明:1/本文来源南通楼市网,仅供参考。
如因阅读文章,对您购房行为产生损失,平台不承担相关责任;如果您继续阅读文章,则视为已知晓认可该声明。
2/添加微信nt36511,拉你进买房交流群。












