就在刚刚,海门府南板块2块低密好地成功拍出毫无疑问全部由海门国企底价拿下!①HM-CR25014地块位于海门区上海路北、江海路东侧,与中南建设总部大楼隔河相望,占地面积25094m²,容积率1.1≤容积率≤1.2,由海门国企南通瑞宏置业有限公司底价竞得,成交总价约2.52亿元,折合楼面价8371.7元/m²;②HM-CR25015地块位于海门区香港路南、规划江海路东侧,与长江口公园里项目隔河相望,占地面积44786m²,容积率1.2≤容积率≤1.3,由海门国企南通瑞宏置业有限公司底价竞得,成交总价约2.73亿元,折合楼面价4684.6元/m²;✅HM-CR25014地块HM-CR25014地块位于海门区上海路北、江海路东侧,占地面积25094m²,容积率1.1≤容积率≤1.2,成交总价约2.52亿元,成交楼面价8371.7元/m²。
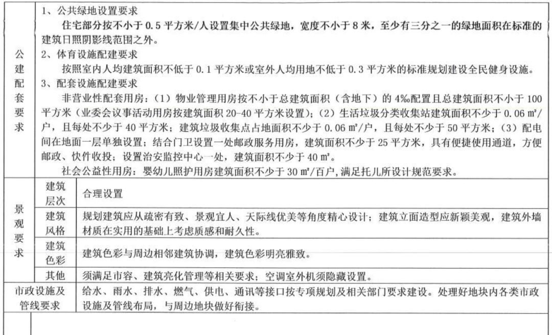
根据规划要求住宅建筑层次为3层及以上,限高60米,须配套建设物业管理用房、生活垃圾收集站、治安监控中心、邮政服务用房等,婴幼儿照护用房建筑面积不少于 30m²/百户,满足托儿所设计规范要求。
具体来看,该地块位于海门府南板块,周边万科溯源、山和云畔、星湖澜悦长风等高端高端住宅林立,此外海门保利大剧院、海门区图书馆、江海博物馆、江海文化公园、海门科技馆等地标环伺,高端人居属性凸显。
✅HM-CR25015地块HM-CR25015地块位于海门区香港路南、规划江海路东侧,占地面积44786m²,容积率1.2≤容积率≤1.3,成交总价约2.73亿元,成交楼面价4684.6元/m²。
根据规划要求住宅建筑层次为3层及以上,限高60米,须配套建设物业管理用房、生活垃圾收集站及邮政服务用房等,,婴幼儿照护用房建筑面积不少于 30m²/百户,满足托儿所设计规范要求。
该地块同样位于海门府南板块,更加临近长江。
2023年11月30日,与之隔河相望的CR23019地块由南通江海港建设工程有限公司竞得,成交金额4.74亿元,楼面价7235元/㎡,与上述地块隔河相望。
就在前不久,CR23019地块规划已经公布案名长江口·公园里。
经过多年的发展,海门府南板块的发展已经非常醇熟:除了近千亩府南生态绿廊的外,更有海门区政府、图书馆、江海博物馆、江海文化公园、大剧院、科技馆、东洲国际学校长江路校区等人文配套聚集,长江路、江海路城市主轴,交通便捷,打造现代化海门CBD。
重大城建方面,府南板块约142米“海门之星大厦”将刷新的城市天际线,项目未来将引入5A甲级办公与凯悦品牌酒店。
另一重大项目——未来智谷项目建设已进入冲刺阶段,预计在明年6月前正式运营。
未来智谷项目总投资高达9.5亿,集办公、星级酒店、产业等于一体,其32层主楼总高近145米,将引进大数据、云计算、人工智能等标杆企业与未来产业。
目前,海门府南板块已经是高端改善楼盘正面拼杀的战场,在售的星湖澜悦长风、万科溯源、山和云畔等楼盘定位都较为高端。
此外,更有府南壹号、长江口·公园里等高端改善盘即将入市,竞争态势激烈。
▌府南壹号分为南北两个部分,南区为3栋17层小高层和别墅,共185户;北区为1栋15层小高层+1栋16层小高层和别墅,共105户。
地块内将建设高度达 142.4 米的 “海门之星大厦”,并引入凯悦旗下逸扉酒店,未来将成为区域全新地标。
▌长江口公园里将建设4栋21层住宅和24栋4层住宅,共216户,部分户型带有空中花园。
项目还同步配建3000㎡商业,并设有下沉庭院、架空层等功能空间,满足多元生活需求。
你觉得这两块地如何?欢迎评论区留言讨论。
- THE END -加入购房群获得一手楼市信息和更多购房者一起交流买房经验??楼盘直达点击下方链接,咨询楼盘置业顾问星湖玥大华铂璟湾炜赋龙腾华府仁恒紫琅世纪世悦元瑞雅苑臻如府盛和·九里繁花濠东璟园滨江国际街区免责申明:1/本文来源南通楼市网,仅供参考。
如因阅读文章,对您购房行为产生损失,平台不承担相关责任;如果您继续阅读文章,则视为已知晓认可该声明。
2/添加微信nt36511,拉你进买房交流群。











